2026年上半年全国计算机等级考试将于3月28日至30日进行,现将网上报名有关事项公告如下:
1.报名时间:2026年1月6日9∶00至1月12日17∶00;
2.缴费时段:2026年1月6日9∶00至1月12日17∶00;
3.打印准考证时间:2026年3月23日9∶00起至当次考试结束;
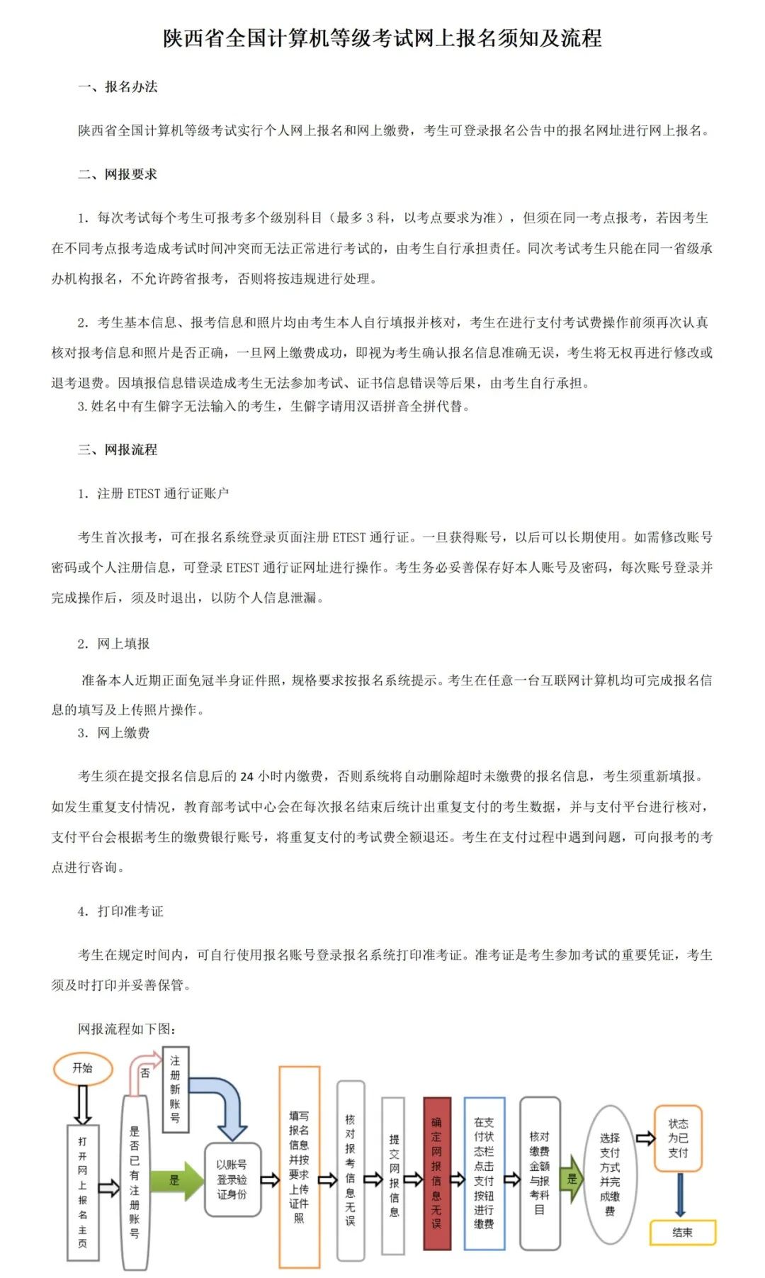
4.报名方式及注意事项:考生可登录中国教育考试网报名网址:ncre-bm.neea.cn(公网)或ncre-bm.neea.edu.cn(教育网),选择网页上“(61)陕西省”报名入口进入陕西省报名系统。报考前请认真阅读《报名协议》,按照《陕西省全国计算机等级考试网上报名须知及流程》(附件1),在规定时间内完成网上注册、报名和缴费,逾期不予补报。

中国教育考试网
(ncre-bm.neea.cn)
特别提醒:
1.同次考试同一考生只能在一个省级承办机构的一个考点报名,不允许跨省报考,否则将按违规进行处理;
2.在校学生原则上应在本校考点报名,本校无考点和非在校考生可选择接收社会考生的考点报名。考点报名咨询电话及接收社会考生考点详见《2026年3月陕西省全国计算机等级考试考点报名咨询电话一览表》(附件2);
3.部队院校考点(武警工程学院、空军工程大学、火箭军工程大学)只接收院校内部考生报考,地方考生严禁选报部队院校考点;
4.考生须准确填报并认真核对报考信息,确保姓名、身份证号、照片(证件照)、级别(含语言或类别)等信息准确无误,缴费后不可修改;
5.考生须保管好登录用户名及密码,防止他人盗用。如忘记登录密码,考生可进入报名网站,通过“重置密码”功能按提示重置密码;
附件:1.陕西省全国计算机等级考试网上报名须知及流程
2.2026年3月陕西省全国计算机等级考试考点报名咨询电话一览表
陕西省教育考试院
2025年12月23日

